TPA Delivers Answers to Pressing Postal Questions
Ross Marchand
August 17, 2020
There is no shortage of misinformation about the U.S. Postal Service (USPS), a beleaguered agency that lost $8.8 billion last year and has more than $160 billion in unfunded liabilities. Since Postmaster General Louis DeJoy assumed leadership of the agency on June 15, former Presidents, lawmakers, and even famed musicians have alleged that there’s a conspiracy to hobble the USPS. Fortunately, there’s no evidence that’s the case. While USPS leadership could’ve certainly done a better job of communicating postal policy changes, the changes over the past two months are continuations – and sometimes accelerations – of longstanding changes at the USPS. And, until more comprehensive reforms are undertaken, the agency will continue to bleed red ink and function inefficiently ahead of the 2020 election. To keep taxpayers, voters, and postal consumers in the know, the Taxpayers Protection Alliance (TPA) has answered some key questions about the state of the USPS below.
Is the USPS sacking key executives?
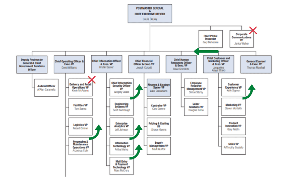
On the night of June 7, the Washington Post reported that, “twenty-three postal executives were reassigned or displaced.” Despite the vast majority of veteran executives retaining top roles, lawmakers and talking heads wasted little time in calling the changes a “Friday Night Massacre.” This scary-sounding label is meant to conjure images of the infamous “Saturday Night Massacre,” during which then-President Richard Nixon inappropriately flexed his presidential powers to sack Special Prosecutor Archibald Cox (who was investigating Watergate). DeJoy’s critics are alleging that, similar to Nixon, the new PMG is recklessly canning subordinates in order to advance a political agenda.
But as shown in the below chart, personnel changes for key leadership roles mostly consisted of promotions/reshuffling rather than sacking executives. The chart below depicts the leadership structure at the time that DeJoy assumed the PMG role, and uses green arrows to signify promotions and position-lateralling. Red arrows signify role removals. For the two removals identified, personnel (Janice Walker, Kevin McAdams) were replaced by individuals (Jeff Adams, Joshua Colin) with years of USPS experience. If DeJoy was intent on replacing longstanding USPS personnel with his goons for some nefarious purpose, this would not be the way to do it.
Leadership Changes under PMG DeJoy
Is PMG DeJoy slowing down the mail in a bid to sabotage the election?
Since DeJoy assumed his role as PMG, reports of delayed mail have dominated media headlines. Part of the nationwide disruption of mail stems from DeJoy’s decision to crack down on runaway overtime costs, which have cost the agency a pretty penny. Mail often comes in late from processing facilities, and as a result, mail carriers often start their routes late and earn overtime in the process. These late trips cost taxpayers at least $200 million annually and contribute to increased workhours even as overall mail volumes decline. DeJoy has forced mail trucks to wait until the next day to make deliveries of mail pieces arriving late in the day, leading to complaints of a nationwide slowdown.
But the truth is the mail was slowing down in the years before DeJoy took over. According to annual on-time percentage data for market-dominant mail products (compiled by the National Association of Presort Mailers), deliveries on almost all market-dominant categories slowed pre-2020 with a particularly pronounced decline in single-piece 3-5-day mail. Clearly, something isn’t working when combined overtime processing and delivery costs exceed $1 billion annually yet delivery times are declining.
Percentage of Deliveries On-Time for Market-Dominant Products, by Mail Category and Year
Mail Category | 2012 | 2013 | 2014 | 2015 | 2016 | 2017 | 2018 |
Single-Piece Overnight | 96.5% | 96.1% | 96.0% | 95.6% | NR | NR | NR |
Single-Piece Two-Day | 94.8% | 95.3% | 94.9% | 93.2% | 94.7% | 94.7% | 93.8% |
Single-Piece 3-5 Day | 92.3% | 91.6% | 87.7% | 76.5% | 83.7% | 85.6% | 82.5% |
Presort Overnight | 96.8% | 97.2% | 97.0% | 95.7% | 96.2% | 96.5% | 96.0% |
Presort Two-Day | 95.7% | 97.0% | 96.4% | 93.6% | 95.1% | 95.6% | 94.9% |
Presort Three-Day + | 95.1% | 95.1% | 92.2% | 87.8% | 91.7% | 93.7% | 92.0% |
Source: National Association of Presort Mailers.
Notes: NR = not reported. Green number indicates that USPS’ service performance target was met, while red number indicates that target was not met. FY 2011 and 2019 figures were omitted due to incomplete reporting and measurement changes respectively.
What are the results of DeJoy’s new overtime restrictions so far? There have definitely been some slowdowns, but the result is far from the “dismantling” of the USPS. According to comprehensive scanning data, “it takes about a day longer for First-Class Letters to reach 99% delivered in August than it did in June. But it still reaches 99% [delivered].”
Meanwhile, marketing mail (which is typically how election ballots are mailed out) is actually being delivered, “a touch faster than it did in February, presumably due to light mail volume.” Mail delays were stressful and inconvenient pre-DeJoy, and they certainly are now. But the scanning data simply doesn’t support the idea that mail isn’t being delivered. And most importantly, election mail seems to be going out a bit faster than usual. If DeJoy is trying to shutter the USPS and rig an election, he’s doing a terrible job.
Okay, but what about all of those machine and collection box removals? There must be something sinister going on.
Of all the alarming reports coming out about the USPS, perhaps the most bizarre – and scary-sounding – anecdotes have had to do with postal equipment removals. Viral images appear to show countless mail collection boxes being hauled away with little/no explanation given. On August 13, CNN reported, “671 machines used to organize letters or other pieces of mail are slated for ‘reduction’ in dozens of cities this year. The agency started removing machines in June, according to postal workers.” Surely, all of these equipment removals are evidence that DeJoy is trying to seriously undermine the USPS.
Except…“reductions” and removals are nothing new. In 2016, the Inspector General (IG) found, “Nationally the number of collection boxes declined by more than 12,000 in the past 5 years…Our analysis indicated an additional 1,808 collection boxes could have been removed and another 637 relocated.” In 2017 the IG continued to report that, “the U.S. Postal Service has been removing underused boxes, with about 14,000 boxes removed over the past five years.” While there’s less documentation of sorting machine removals, federal watchdogs have repeatedly urged the USPS to cut down on excess mail processing equipment. In 2012, the Government Accountability Office (GAO) identified 3,000 unnecessary pieces of machine processing equipment and urged the USPS to adjust its network to reflect declining mail volumes. Eight years later, DeJoy is following the GAO’s advice. Again, hardly a recipe for dismantling America’s mail carrier.
Why all of these changes now?
It is reasonable to wonder why all of these equipment removals/service adjustments are necessary now, considering that a presidential election is just three months away. Election mail is fairly labor-intensive to process, since ballots are collected by carriers, driven to processing facilities, and often hand-sorted before being passed off to be tallied. Thus, the USPS needs to have enough of its workforce freed up to ensure that ballots matriculate through the mail system. But unnecessary collection boxes and sorting machines waste valuable work hours that could be used to facilitate the election mail process.
In 2016, the IG estimated, “removing unnecessary collection boxes throughout the Eastern Area would eliminate 73,043 workhours over the next 5 years.” Those are work hours that could be put to more productive uses, such as getting election mail from voters to the ballot box. There’s a similar wasting of work hours when it comes to underutilized processing machines. The IG found in 2015, “While mail volumes decline, plants routinely staff and operate…machines unnecessarily using traditional standard approaches.” These workers could be helping to hand-sort ballots, but instead are stuck at a machine well past its prime. Long story short, recent equipment removals serve a valuable purpose in freeing up workers for election mail delivery and processing.
But in the grand scheme of things, there’s little reason to be alarmed about USPS’ capacity to handle election mail. Remember, the agency processed more than 140 billion pieces of mail in 2019. Even if the election upped that total by 400 million pieces (presumably spread out over a number of weeks), volume would still be a drop in the bucket compared to total mail movement. And even with that surge in mail, the USPS would still be tasked with carrying less pieces of mail than in previous years. Mail volumes have dropped by about 3 billion pieces per year for the past ten years. We know that the USPS can deal with a large election mail uptick, because it has carried those mail volumes – and much more – in years prior.
Is mail-in voting rife with fraud, as President Trump suggests?

There’s simply no evidence to back up the claim that mail-in voting is a substantially fraudulent system. Using a database compiled by the Heritage Foundation, Brookings Institution scholars Elaine Kamarck and Christine Stenglein examine mail-in fraud in five states “that have been using vote-by-mail prior to 2018. We looked at their fraud cases from the Heritage sample to see how many were of a type that vote-by-mail systems might be more vulnerable to and how many votes were affected. Our conclusion, from Heritage’s data: There is surprisingly little voter fraud and not nearly enough to justify blocking vote-by-mail systems in a pandemic.
Instances of Election Fraud in Vote-by-Mail States

Sources: Heritage Foundation, Brookings Institution, U.S. Elections Project, Hawaii Sec. of State
To conclude…
The USPS is in dire straits. DeJoy’s reforms are far from perfect, and he’ll need to explain operating changes to Congress and the IG. Until then, don’t fall for postal misinformation and stick with the facts. Postal policy is complicated enough in normal times and keeping tabs on the truth is now far harder thanks to Twitter hyperbole, scary-looking pictures, and Presidential statements. But the Taxpayers Protection Alliance is here to help and provide in-depth postal policy analysis. Stay tuned as we continue to call for reform and push back against mail misinformation.